中國團隊發布首個新冠疫苗動物實驗研究結果:
新型冠狀病毒滅活疫苗在恒河猴模型中安全有效
新冠病毒引起的COVID-19大流行給我們帶來了前所未有的危機,對人類健康和生命造成巨大的威脅,給全球經濟帶來了災難性的損失。截止到2020年5月6日,目前全球新冠累計確診患者數超過370萬,新冠感染導致的總死亡人數接近26萬。迄今為止,尚無針對新冠病毒的有效抗病毒藥物,因此迫切需要快速開發有效的新冠疫苗。
2020年5月6日,中國醫學科學院醫學實驗動物研究所秦川團隊、科興控股生物技術有限公司、中國科學院生物物理研究所王祥喜團隊、浙江省疾控中心張嚴峻團隊、中國食品藥品檢定研究院、中國疾病預防控制中心傳染病預防控制所等多家單位合作,在Science上發表了研究文章Rapid development of an inactivated vaccine candidate for SARS-CoV-2,這是首個公開報道的新冠疫苗動物實驗研究結果。該研究已于2020年4月20日發布在bioRxiv上。

研究者從11名感染了新冠病毒的住院患者(包括5名ICU患者)的支氣管肺泡灌洗液(BALF)中分離出多個新冠病毒毒株,其中來自中國的5株,來自意大利的3株,來自瑞士、英國和西班牙的各1株。這11個毒株廣泛散在分布于基于所有可用序列構建的系統發育樹上,在一定程度上代表了正在流行的病毒種群。
研究者選擇CN2株用于疫苗制備,開發了一種純化的滅活新冠病毒候選疫苗(以下簡稱“候選疫苗”或“該疫苗”),并進行了中試生產。該疫苗在小鼠、大鼠和非人靈長類動物中均可誘導新冠病毒特異性中和抗體產生。這些抗體能有效地中和所選的其他10株(CN1、CN3-CN5和OS1-OS6)具有代表性的新冠病毒毒株,表明它們對世界范圍內廣泛流行的新冠病毒毒株都可能有潛在的中和能力。

圖1. 新冠病毒滅活疫苗的特征描述
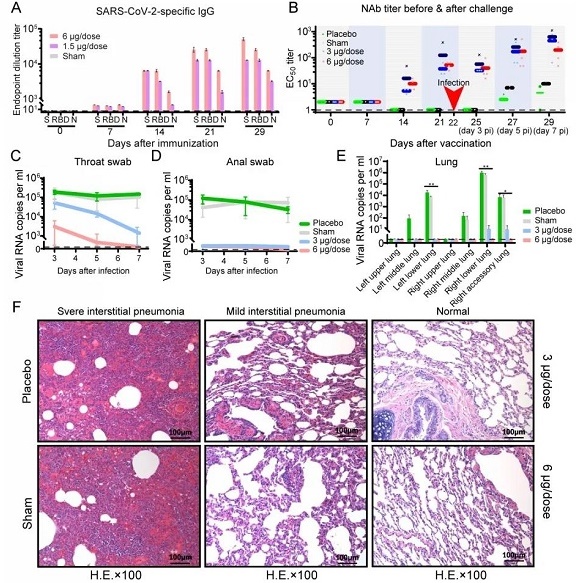
隨后研究者在疫苗免疫后的恒河猴中進行了攻毒實驗以評價疫苗免疫原性和保護效果。研究者在第0、7和14天給恒河猴接種不同劑量的疫苗,結果顯示,第2周可以誘導出S蛋白特異性的IgG和中和抗體,接種疫苗后第22天進行攻毒。結果顯示,與對照組相比,疫苗免疫后的恒河猴肺部組織病理變化顯著減小,病毒載量也顯著下降。高劑量組的恒河猴感染后的第7天,咽喉、肛門和肺部都未檢測到病毒,也沒有觀察到抗體依賴的增強(antibody-dependent enhancement,ADE)現象,以對新冠病毒攻毒提供完全的保護。

圖2. 新冠病毒滅活疫苗在恒河猴中的免疫原性和保護效果
研究者又通過觀測臨床指標和生化指數來驗證該疫苗的安全性,發現所有接種疫苗的恒河猴均未發現發燒和體重減輕現象,且食欲和精神狀態都保持正常。在血液和生化分析方面,接種了疫苗的恒河猴的淋巴細胞亞群比例以及關鍵細胞因子與對照組相比均沒有顯著變化。在第29天對接種疫苗恒河猴的肺、心、脾、肝、腎和腦在內的各種器官組織的病理學評估表明,該疫苗也沒有引起顯著的病理學特征,以上結果表明候選疫苗在恒河猴中具有安全性。
據悉,基于上述研究結果,國家藥品監督管理局已于2020年4月13日批準該疫苗進入臨床研究,Ⅰ期臨床研究于4月16日在江蘇省徐州市睢寧縣正式啟動,首批志愿者已經順利入組并完成首針疫苗接種。
中國醫學科學院醫學實驗動物研究所所長秦川教授,浙江省疾病預防控制中心微生物所張嚴峻研究員,科興控股尹衛東,中國科學院生物物理研究所王祥喜研究員,中國食品藥品檢定研究院李長貴研究員和中國疾病預防控制中心傳染病預防控制所盧金星研究員為本研究的通訊作者??婆d控股高強,中國醫學科學院的鮑琳琳博士,浙江省疾控中心的茅海燕博士,科興控股王琳,中國食品藥品檢定研究院的徐康維博士和中國科學院生物物理研究所的楊閩楠博士為該論文的共同第一作者。
原文鏈接:
https://www.biorxiv.org/content/10.1101/2020.04.17.046375v1.full.pdf
https://science.sciencemag.org/content/early/2020/05/05/science.abc1932/tab-pdf
(來源:BioArtReports)