COVID-19仍然肆虐全球,給全世界人民的生命健康和社會經濟造成極其嚴重的威脅。天然免疫反應在抵抗病毒感染中發揮重要作用,反過來病毒為了生存進化出多種機制拮抗宿主的天然免疫反應,因此闡明新冠病毒與宿主天然免疫相互作用的機制對于了解其致病機理具有重要作用。
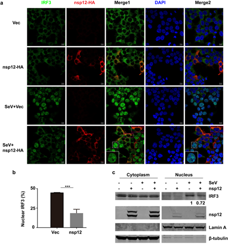
前期病原生物學研究所王健偉課題組在Nature Communications發表的研究初步闡明新型冠狀病毒天然免疫逃逸機制的研究,報道了SARS-CoV-2感染進程中的干擾素反應,系統篩選了病毒編碼蛋白對于干擾素產生和下游信號通路的影響。本研究在之前篩選的23個SARS-CoV-2編碼蛋白對于I型干擾素產生影響的基礎上,進一步對SARS-CoV-2的聚合酶nsp12拮抗I型干擾素的作用及機制進行了深入研究,并于2021年2月26日在Cellular & Molecular Immunology雜志發表題為《SARS-CoV-2 nsp12 attenuates type I interferon production by inhibiting IRF3 nuclear translocation》的論文。該研究發現nsp12可以抑制仙臺病毒和poly(I:C)介導的I型干擾素的產生,而對于干擾素下游信號通路則無抑制作用。nsp12作用于重要轉錄因子IRF3的下游,但并不影響IRF3的磷酸化,而是通過抑制IRF3的核轉移從而抑制I型干擾素的產生。最后通過突變,發現nsp12聚合酶活性位點突變體仍然可以抑制IRF3的核轉移,進而抑制I型干擾素的產生,說明nsp12拮抗I型干擾素產生的作用與其聚合酶活性無關。

王健偉研究員為通訊作者,相子春研究員和雷曉波研究員為共同通訊作者,病原所博士研究生王文靜、北京大學周卓副研究員和病原所肖霞博士為共同第一作者。該研究工作得到了國家科技重大專項(2018ZX10733403, 2018ZX10101001和2018ZX10301401)、國家重點研發計劃(2020YFA0707600)、國家自然科學基金(81930063,81971948,81772201和 31670169)和中國醫學科學院醫學與健康科技創新工程(2016-I2M-1-014)等項目的資助。
論文鏈接:https://www.nature.com/articles/s41423-020-00619-y
文圖|病原生物學研究所