2022年7月28日,中國醫學科學院阜外醫院王淼研究團隊在Circulation Research《循環研究》在線發表了題為“Targeting PDE4B (Phosphodiesterase-4 Subtype B) for Cardioprotection in Acute Myocardial Infarction via Neutrophils and Microcirculation”(靶向磷酸二酯酶4B通過中性粒細胞和微循環對急性心肌梗死的心臟保護作用)的論文,報道磷酸二酯酶4B(PDE4B)通過介導中性粒細胞炎癥反應和微循環障礙在心肌缺血再灌注(MI/R)損傷中發揮關鍵作用。
急性心肌梗死是冠心病中最嚴重、危害最大的病癥之一,及時完全的血運重建是目前治療急性心肌梗死患者最有效的方法。然而伴隨心肌缺血再灌注的損傷,嚴重影響患者預后。發現心肌缺血再灌注損傷的新機制,尋找新的干預手段顯得尤為必要且重要。
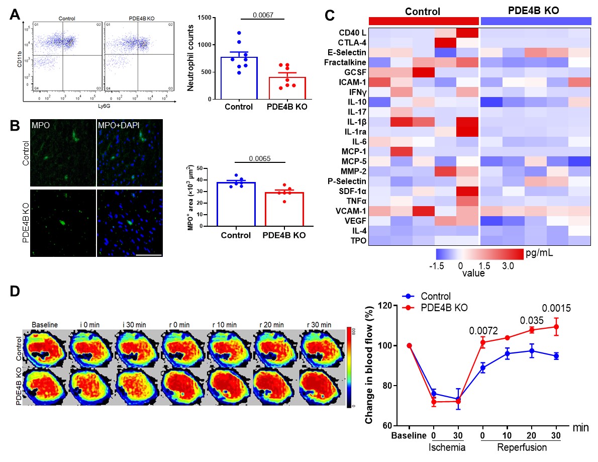
臨床觀察研究提示磷酸二酯酶4(PDE4,能特異降解細胞內第二信使環磷酸腺苷(cAMP))可能參與心血管疾病發生。基于前期發現激活前列腺素E受體4(一種升高cAMP水平的G蛋白偶聯受體)可抑制MI/R損傷,本研究團隊進一步探究了環磷酸腺苷(cAMP)代謝酶PDE4及其亞型在MI/R損傷中的作用。發現在PDE4四個亞型中,MI/R損傷后只有PDE4B表達顯著上調,而敲除PDE4B后可以明顯減少小鼠MI/R后的心肌梗死面積,并改善心功能。機制研究發現,PDE4B一方面通過cAMP-PKA途徑介導了中性粒和內皮細胞粘附分子表達和中性粒細胞黏附血管內皮,并促進中性粒細胞遷移、炎性小體激活和炎癥因子釋放,從而加重MI/R損傷。另一方面,PDE4B通過cAMP-PKA-NO信號通路來調控內皮依賴的血管舒張反應,介導缺血再灌注引起的微血管閉塞,促進MI/R損傷。

圖1. PDE4B敲除保護小鼠心肌缺血再灌注損傷

圖2. PDE4B介導心肌缺血再灌注的中性粒細胞浸潤 (A-B)、炎癥反應 (C)和微循環 (D)
本研究團隊發現,目前臨床已有的PDE4亞型非選擇性抑制劑具有與PDE4B基因敲除同樣的心臟保護作用。而且阻斷PDE4B所產生的血管舒張作用在人冠脈微血管中也得到了證實,特別是PDE4抑制劑可以顯著改善急性心梗患者相關的微血管功能障礙。開發PDE4B亞型選擇性抑制劑或拓展已有PDE4藥物的新用途,有望成為急性心梗患者心臟保護的新策略。該研究為降低急性心梗患者的心衰發生及死亡提供了新的防治策略和干預手段。

圖3. 選擇性阻斷PDE4B為急性心肌梗死再灌注治療提供心肌和微血管雙重保護
該項研究得到中國醫學科學院醫學與健康科技創新工程項目(2021-I2M-1-016,2017-I2M-1-008,2016-I2M-1-003,2016-I2M-1-006)、國家重點研發計劃、國家自然科學基金等基金支持,依托中國醫學科學院阜外醫院心血管疾病國家重點實驗室完成。阜外醫院萬青博士后、徐傳勝博士生為本文共同第一作者,王淼為本文通訊作者。
論文鏈接:https://www.ahajournals.org/doi/10.1161/CIRCRESAHA.122.321365