2021年10月22日,中國醫學科學院基礎醫學研究所(簡稱“基礎所”)趙春華團隊在signal transduction and targeted therapy雜志以封面標題論著刊登題為“Mesenchymal stem cell-derived small extracellular vesicles mitigate oxidative stress-induced senescence in endothelial cells via regulation of miR-146a/Src”的研究論文,該研究報道了間充質干細胞衍生的小細胞外囊泡(MSC-sEV)在減輕內皮細胞衰老中的作用和機制。

衰老的內皮細胞會損害血管內皮的完整性,導致血管老化和一系列疾病,如動脈粥樣硬化、糖尿病等。預防或減輕內皮細胞衰老可能為這些疾病的治療提供新的思路。最近的研究表明,小細胞外囊泡(sEV)具有將生物活性分子轉移到受體細胞中并誘導表型變化的潛力。基礎所趙春華團隊長期從事間充質干細胞的基礎及臨床轉化研究,發現間充質干細胞具有良好的再生修復和免疫調節功能。間充質干細胞分泌的小囊泡可以部分替代干細胞的功能。間充質干細胞分泌的小囊泡是否對衰老的內皮細胞具有保護作用尚不明確。
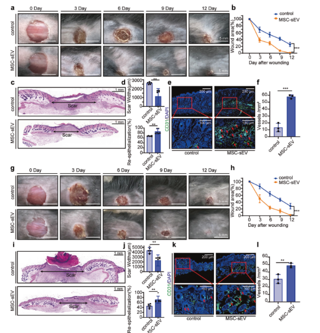
研究團隊采用氧化應激誘導內皮細胞衰老模型,發現MSC-sEV減少了衰老細胞標志物,降低了衰老相關分泌表型(SASP),挽救了衰老內皮細胞中的血管生成、遷移和其他功能障礙。在體內自然衰老和2型糖尿病小鼠傷口愈合模型(兩者都有衰老的內皮細胞)中,MSC-sEV促進傷口閉合和新血管形成(如下圖所示)。機理上,miRNA微陣列顯示miR-146a在MSC-sEV中高表達,并且在MSC-sEV處理后在內皮細胞中也上調。miR-146a抑制劑消除了MSC-sEV對衰老的刺激作用。此外,miR-146a可以抑制Src磷酸化和下游靶標VE-cadherin和Caveolin-1。研究數據表明,MSC-sEV通過miR-146a/Src減輕內皮細胞衰老并刺激血管生成。
![]()

本研究豐富了間充質干細胞衍生的小細胞外囊泡的功能,為細胞外囊泡的臨床轉化提供了新的理論基礎。
該研究工作獲得國家自然科學基金委(81902848),協和青年基金(3332019062)和中國醫學科學院醫學與健康科技創新工程(2017-I2M-3-007)等基金資助。基礎所趙春華教授、王世華助理研究員是本文的通訊作者,肖嫻博士為本文的第一作者。加拿大麥吉爾大學的JanuszRak教授為本文細胞外囊泡攝入及文章撰寫等進行了指導。
原文鏈接:
https://www.nature.com/articles/s41392-021-00765-3